Ticker

6/recent/ticker-posts

Advertisement

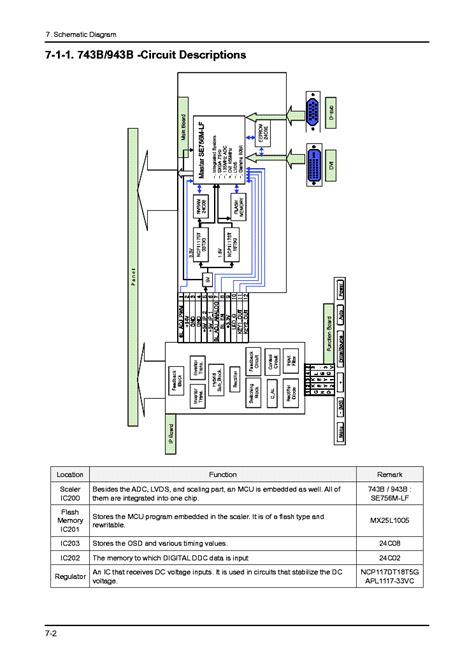
PDF Samsung 943n Service Manual Repair Guide

Presently you are looking for an Samsung 943n Service Manual Repair Guide example of which we provide here within some kind of document formats like as PDF, Doc, Energy Point, as well as images of which will make it simpler for you to create an Samsung 943n Service Manual Repair Guide yourself. For a clearer look, you are able to open several examples below. All the good examples about Samsung 943n Service Manual Repair Guide on this website, we get from many sources so you can create a better document of your own.

In case the search you get here does not match up what you are seeking for, please make use of the search feature that we possess provided here. You will be free to download anything at all that we provide here, it will not cost you typically the slightest.

DOWNLOAD HERE

You know that reading Samsung 943n Service Manual Repair Guide is effective, because we can easily get too much info online through the reading materials. Technologies have developed, and reading Samsung 943n Service Manual Repair Guide books may be more convenient and easier. We could read books on our mobile, tablets and Kindle, etc. Hence, there are numerous books coming into PDF format.

Below are some websites for downloading free PDF books where you can acquire just as much knowledge as you would like. Nowadays everybody, young and older, should familiarize themselves with the growing eBook market. Ebooks and eBook viewers provide substantial benefits above traditional reading. Ebooks slice down on the use of paper, as strongly suggested by environmental enthusiasts. Presently there are no fixed timings for study. There is no question of waiting-time for new editions. Presently there is no transportation to be able to the eBook shop. Typically the books in an eBook store can be downloaded quickly, sometimes for free, occasionally for a fee.

Not merely that, the online variation of books are usually cheap, because publication residences save their print in addition to paper machinery, the advantages of which are passed on to customers. Further, typically the reach of the eBook shop is immense, permitting a person living in Australia to source out to be able to a publication house within Chicago. The newest craze in the online eBook world is actually are known as eBook libraries, or eBook packages. An eBook package deal is something out of the ordinary. That consists of a large number of ebooks included together that are not necessarily readily available at one individual place. So instead of hunting down and purchasing, say 100 literary classics, you can aquire an eBook package deal which contains all these kinds of ebooks bundled together. These types of eBook libraries typically offer a substantial savings, in addition to are usually offered within a variety of formats to suit your brand of eBook reader. Large companies, such because Amazon or Barnes and Noble, tend to not necessarily carry these eBook your local library. If you want to be able to purchase one of these your local library, you will have to be able to find independent eBook shops. These independent eBook shops typically package the eBook libraries by genre, in addition to have a wide selection of genres.